Dr. Harvey's

Role

UX Researcher, UX/UI Designer, User Testing, Front End Developer

Industry

Pet Food & Supplies, E-commerce

Tools

Figma, VWO, RubyMine

Languages

Haml, Sass, Javascript

Dr. Harvey's was founded in 1980 by Dr. Harvey Cohen, a holistic nutritionist and lifelong animal lover. He created the company to offer all-natural, human-grade pet food without preservatives or artificial additives, which was groundbreaking at the time.

More than 40 years later, Dr. Harvey's remains a family-owned business that provides holistic pet products focused on real, whole-food ingredients, nutrient-rich formulas, and transparent sourcing. The company is dedicated to helping pet owners make informed choices for their pets' health and wellbeing.

To stay competitive in the growing holistic pet food market, the website was modernized to improve usability and visual appeal while keeping the handmade feel that reflects the brand's values. The project focused on increasing conversions with transparency and trust, avoiding aggressive sales tactics, and creating a welcoming, authentic experience for pet owners who value natural and honest products.

Note: Most copywriting and visual assets (graphics and illustrations) were handled by the client's graphic design and marketing teams. I also collaborated with a full-stack developer to implement and refine several front-end features.

Industry Insights

Holistic Pet Food

The global organic and natural pet food market is projected to reach USD 57.2 billion by 2033, up 82% from USD 31.4 billion in 2024. In the U.S., the pet food market generated USD 65.8 billion in 2024, with organic products accounting for USD 8.1 billion. This growth is driven by rising demand for minimally processed, human-grade nutrition that aligns with wellness trends.

More pet owners now prioritize whole-food ingredients, clean labels, and sustainability. While dry food still holds 52% of the market, interest in frozen, raw, and custom meals is increasing, especially among Millennials and Gen Z. Many owners are willing to pay more for premium products, with average prices per unit rising steadily through 2028.

More than half of millennial pet owners (55%) are open to trying holistic and natural supplements for their pets before using conventional medication, compared to only 30% of owners aged 35 and older. In the U.S., 51% of adults aged 18 to 34 are interested in treats with added nutrition, with the same share preferring natural meat treats. Organic pet food also appeals more to higher-income households, with 6.3% of households earning USD 100,000 to 149,000 buying organic options compared to just 4% of all dog-owning households. By 2035, dogs are expected to account for over half of the natural pet food market, driven by their larger nutritional needs, health concerns, and the strong emotional bond with their owners.

Recent search trends reflect this shift: searches for low-calorie pet food rose by 113%, frozen and fresh options by 111%, and organic by 35%. Owners increasingly look for human-grade, non-GMO, sustainably sourced, and clean-label products, reinforcing the focus on healthier, more transparent, and premium pet nutrition.

Clean-label ingredients are important to 10% of dog owners and 12% of cat owners. Functional ingredients are preferred by 12% of dog owners and 11% of cat owners. 

Market indicators suggest that dog owners tend to be more willing to spend on premium, organic and limited-ingredient types of food that mirror their own eating habits.

There is a notable focus on pet well-being, fueling the sales of different pet products, including organic pet food. Owners often prioritize the health of their pets and have a strong desire to help them lead healthy lives.

From 2025 to 2035, the market will evolve on AI-personalized, sustainability-driven, and functionality-driven natural nutrition platform by leveraging DNA-dedicated pet health applications, vet-moderated personalization and carbon-neutral ingredients.

Competitive Audit

Understanding the market

To understand how Dr. Harvey's compares within the pet nutrition and wellness space, we conducted a competitive audit of both direct and indirect competitors. The analysis focused on presentation, features and educational content. This helped reveal common strengths, areas where competitors fell short, and opportunities for Dr. Harvey's to stand out.

User Research

Understanding users

To better understand the needs and behaviors of users interested in holistic pet nutrition, we analyzed industry research, customer feedback shared with Dr. Harvey's, and insights from past user testing. Here are the main conclusions:

Clarity

Users want clear, simple guidance on how to prepare and serve the products. Many feel uncertain about portions, mixing instructions, or how the food fits into their pet's routine.

Emotional Connection

Buyers want to feel emotionally connected to the brands they choose. They're drawn to authenticity, care, and shared values around pet wellbeing.

Ingredients

Users often check the ingredient list first to see what's in the product. This shows the importance of displaying ingredients near the top of the page and keeping them easy to find to build trust.

Trust Signals

Users look for reassurance early in their journey. Visible trust signals such as certifications, vet endorsements, and customer reviews help them feel confident before exploring further.

Challenges

Problem Statement

Many shoppers do not fully understand what holistic pet food is or why it costs more than conventional options. Dr. Harvey's products are not an impulse buy but an intentional investment in a pet's long-term health, usually chosen after careful research and consideration. The challenge was to redesign the website to communicate this value clearly while keeping the brand's authentic, handcrafted feel. The site needed to make ingredient information, feeding guides, and educational content easy to find and search-friendly, helping new customers feel informed and confident. At the same time, the user experience had to support higher conversions and repeat purchases through clear, honest flows and thoughtful upsells, never resorting to pushy tactics. Finally, the mobile experience needed to be seamless, so loyal customers could easily reorder and manage their accounts anytime, anywhere.

Challenges

Main Concerns

Authenticity

The design needed to feel warm, personal, and craft-inspired, not overly slick or generic, helping create a tone that feels personal, compassionate and transparent to build loyalty and turn purchases into a relationship rooted in trust.

Education

The site needs to educate without overwhelming. Clear visuals, step-by-step instructions, and real examples can reduce confusion and help users feel more confident about using the product correctly.

Sales Without Gimmicks

The goal was to boost trial sign-ups and sales while staying true to Dr. Harvey's transparent, no-gimmicks approach. This meant designing persuasive flows (like upsells and cart nudges) that felt honest, not manipulative.

Usability

The site needed a clear, frictionless checkout and account experience on all devices — making it easy to reorder, try new products, or manage auto-ship, without confusing interfaces or hidden barriers.

Users

Personas

Through our research, we developed four core user personas that represent different approaches to feeding pets holistically. While their lifestyles and experience levels vary, they all value transparency, real ingredients, and guidance that helps them feel confident they're making the right choice for their dogs.

Objectives

Revewing project goals

Dr. Harvey's primary business objectives centered on increasing conversions and building long-term customer loyalty through a shopping experience that felt as honest and handcrafted as the products themselves. Through user research, we identified where those objectives aligned with what pet owners actually needed from the site, and found that the two were closely matched. Customers who understood what they were buying, trusted the brand behind it, and could easily navigate to the right product for their pet were exactly the customers most likely to return.

Our goal was to redesign the experience around that intersection: transparent ingredient information, intuitive product discovery, and a tone that educates without overwhelming, turning first-time visitors into confident, informed buyers and long-term advocates for the brand.

Brainstorming

Organizing Ideas and the solution

Considering our research and the goals and frustrations of our personas, I categorized the insights into four spectrums to aid in generating ideas.

Opportunities

Clean ingredients

Transparency

Talk with customer service directly, no automated services

Try a free trial, no commitment, one time shipping charge only

Quiz for best products for pets

Customizable recipes

Great reviews for dogs with certain illnesses

certifications from accredited organizations

easy to build a bowl

researched backed, created in collaboration with vets

Pain Points

Lack of understanding of products, their differences and how to prepare them

Lack of information about ingredient benefits

Information overload

Difficult to browse products with no filters

Inconvenient reordering, no autoship or loyalty program

No blog for easy discovery of the brand

Slow loading times

Appealing to emotion but not enough to factual benefits

No research backing food is displayed anywhere

Considerations

First time buyers lack information about the food and its benefits and will do extensive research before buying so list objective benefits

People will focus on clean ingredients and expect them to be listed transparently

Users buy primarily on mobile

Brand wants to remain authentic to its handcrafted, holistic and family owned look

No aggressive countdowns or misleading tactics that could damage trust.

Users will google ingredients, brands and research about pet food because of this there should be more focus on SEO.

Solutions

Communicate value clearly

Make ingredient lists, feeding guides, and educational resources easy to find

Show real ingredient sourcing, certifications, and product details to strengthen credibility

Build upsell popup or section tailored to specific diets based on customer choices

Build a blog for SEO

Use blog to display research efforts

Implement a flexible autoship subscription

Create page that shows the value and sourcing of the food

Feature Roadmap

Transforming needs into features

Informed by user behaviors, goals, and pain points, this feature set prioritizes experiences that reduce friction, build trust, and make holistic pet food easier to understand and shop for.

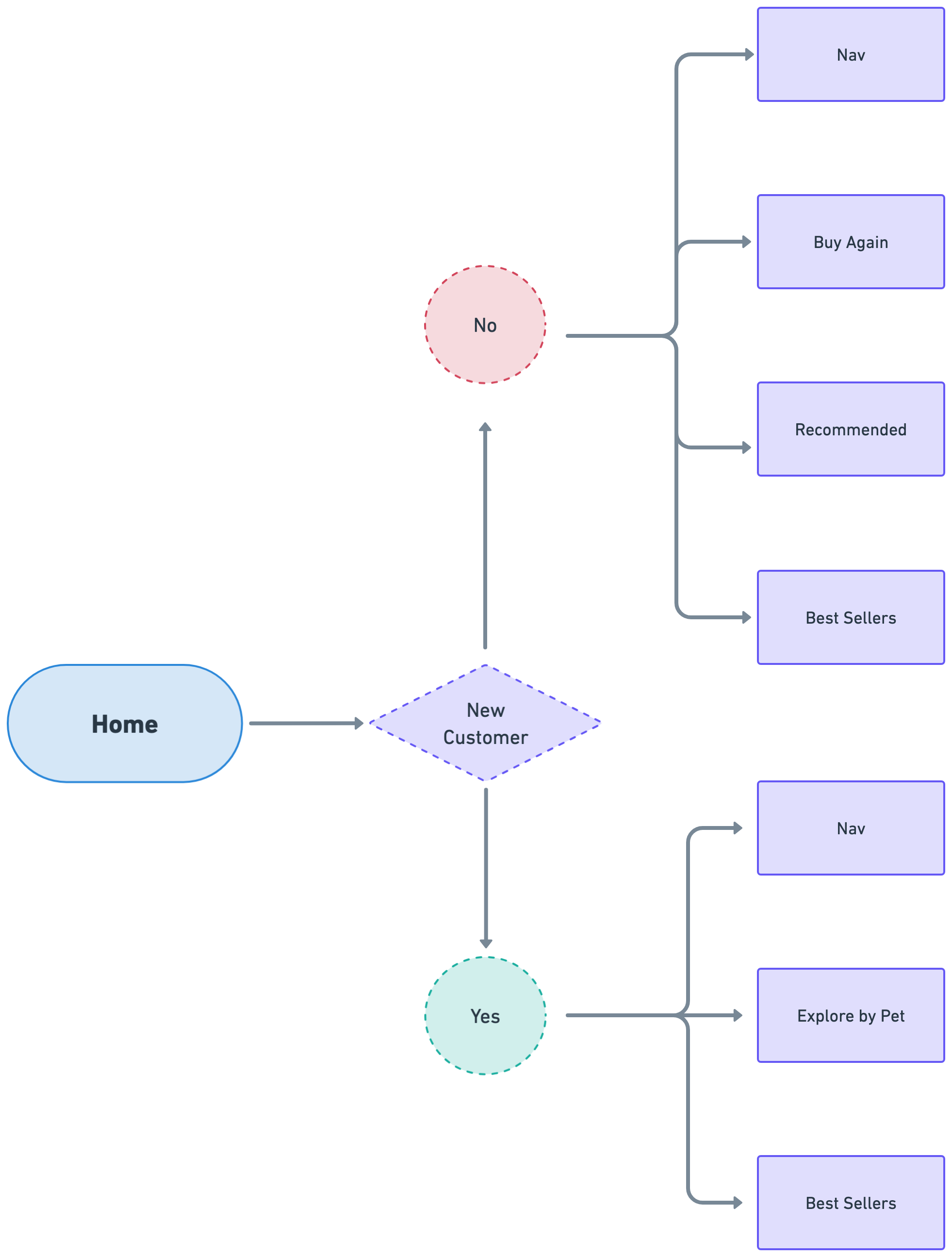
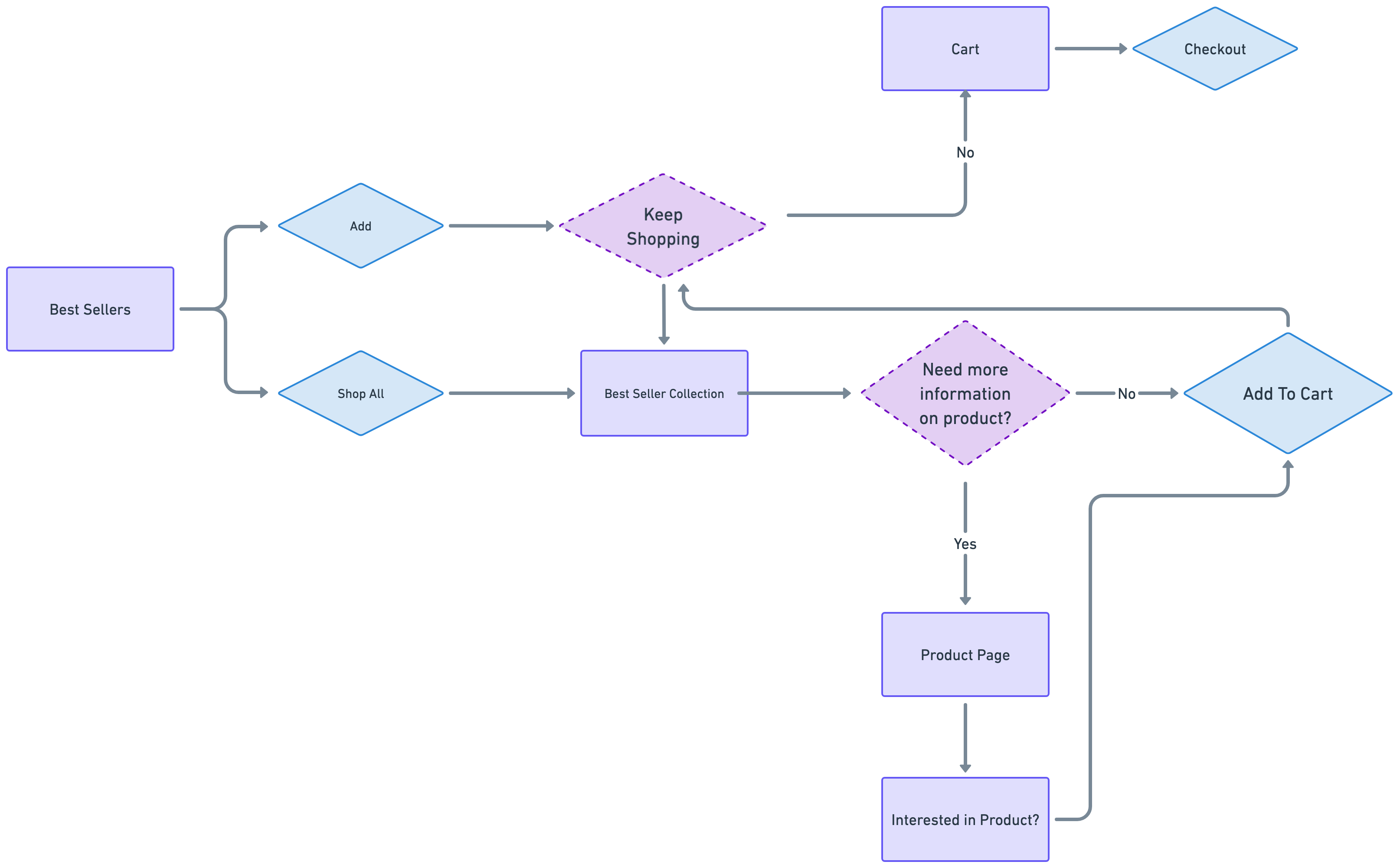
User Flows

How users shop for dog food

To design an experience that actually works for dog owners, I needed to understand how they shop, what they know walking in, what they're unsure about, and where they might get stuck. Mapping these flows helped ensure every path feels intuitive and leads to the right food for their dog.

Ways to Start Shopping

Browsing through navigation

Shopping by best sellers

Shopping by personalized recommendations

Returning to buy again

Design

Lo-fi Wireframes

Design

Design System & Style guide

High-fi Wireframes

Introducing Dr. Harvey's

A refreshed experience built around clarity, warmth, and ease, guiding pet parents through intuitive paths, straightforward choices, and helpful information exactly when and where they need it.

Designing the First Impression

Whether someone is visiting for the first time or returning to reorder, the experience was designed to feel clear and tailored from the start. New and returning users are met with entry points designed around their needs. First-time visitors are eased into what fresh feeding is all about, while returning users can quickly pick up where they left off. This structure keeps the journey intuitive, building familiarity and confidence that makes it easy to move from exploration to action.

Education & Trust Building

Pet parents exploring holistic nutrition usually have a lot of questions before they're ready to buy. These pages are designed to meet them there, bringing together education, brand values, and real customer stories in a way that feels honest and reassuring. By the time someone finishes exploring, the goal is that they feel informed enough to take the next step with confidence.

Product Discovery

The discovery experience was designed to make choosing feel simple. The Meal Matchmaker points users toward the right products for their pet, while filtering and clear organization keep browsing stress-free. On the Product Details Page, educational content gives users the context they need to feel good about their decision. Touchpoints like Find a Store round out the experience by offering flexible ways to buy, so no matter where someone is in their journey, the path forward always feels clear.

Guided Conversions

Once a product is selected, the focus shifts to making checkout feel like a natural next step. The Free Trial page offers a low-pressure way in, while personalized upsells in the cart gently guide users toward options that feel relevant rather than pushy. From there, a streamlined checkout keeps things moving smoothly, so by the time someone reaches the final step, they feel confident in what they're getting.

Supporting the Relationship Beyond Checkout

The experience doesn't end at purchase. Dedicated support pages make it easy for customers to find answers, resolve issues, and reach the team when needed, ensuring help is always within reach and reinforcing long-term trust and loyalty.